Canis lepophagus
| Canis lepophagus Temporal range: Late Miocene–Early Pleistocene | |
|---|---|
| Scientific classification | |
| Kingdom: | Animalia |
| Phylum: | Chordata |
| Class: | Mammalia |
| Order: | Carnivora |
| Family: | Canidae |
| Genus: | Canis |
| Species: | †C. lepophagus |
| Binomial name | |
| †Canis lepophagus Johnston (1938)[1] | |
![]() | |
| Range of Canis lepophagus based on fossil distribution | |

Canis lepophagus (Latin: canis: 'dog', leporem: 'hare' or 'rabbit', suffix -phagus: '-eating'; hence hare-eating dog) is an extinct species of canid which was endemic to much of North America. It is notable because its lineage is proposed to have led to both wolves and coyotes.
Taxonomy
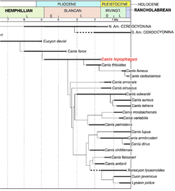
Early Pliocene in North America.[2] There is general agreement on the most ancient record, which shows that Feliforms and Caniforms emerged within the super-family Carnivoramorpha 43 million YBP.[3] The caniforms included the fox-like Leptocyon genus whose various species existed from 34 million YBP before branching 11.9 million YBP into vulpes (foxes) and canini (canines). The jackal-sized Eucyon existed in North America from 10 million YBP and by the Early Pliocene about 6-5 million YBP the coyote-like Eucyon davisi[4] invaded Eurasia. In North America it gave rise to early Canis which first appeared in the Miocene (6 million YBP) in south-western USA and Mexico. By 5 million YBP the larger Canis lepophagus[5] appeared in the same region and by the Early Pleistocene (1 million YBP) C. latrans (the Coyote) was in existence.They proposed that the progression from Eucyon davisi to C lepophagus to the Coyote was linear evolution.[2]:p58
Kurten proposed that the Blancan C. lepophagus derived from smaller Miocene Canis species in North America. It then became widespread across Eurasia where it was either identical to, or closely related with, C. arnensis of Europe.[6]:p241[7][8]
Johnston describes C. lepophagus as having a more slender skull and skeleton than in the modern coyote.[1]:385 Nowak found that the early populations had small, delicate and narrowly proportioned skulls that resemble small coyotes and appear to be ancestral to C. latrans.[6]:p241 Johnson noted that some specimens found in Cita Canyon, Texas had larger, broader skulls,[1] and along with other fragments Nowak suggested that these were evolving into wolves.[6]:p241[9]
Tedford disagreed with previous authors and found that its cranio-dental morphology lacked some characteristics that are shared by C. lupus and C. latrans, and therefore there was not a close relationship but it did suggest C. lepophagus was the ancestor of both wolves and coyotes.[10]:p119 Additionally, C. edwardii, C. latrans and C. aureus form together a small clade and because C. edwardii appeared earliest spanning the mid-Blancan (late Pliocene) to the close of the Irvingtonian (late Pleistocene) C. edwardii is proposed as the descendant of C. lepophagus and the ancestor of the coyote and the golden jackal.[2]:p58[10]:p175,180
Fossil distribution
Johnston named C. lepophagus in 1938. The first fossil record was found in Cita Canyon, Texas. Subsequent discoveries of specimens were found in four other Texas sites, Tonuco Mountain, New Mexico, western Washington[11] Sante Fe River, Florida,[12] Black Ranch in northern California, sites in Nebraska, Idaho, Utah, and Oklahoma.
Description
A specimen was estimated by Legendre and Roth to weigh 18.5 kilograms (41 lb) and another specimen was estimated to weigh 17 kilograms (37 lb).[13]
Canid competitors
C. lepophagus lived contemporaneously with Borophagus.
References
- 1 2 3 Johnston, C. S. 1938: Preliminary report on the vertebrate type locality of Cita Canyon and the description of an ancestral coyote.- Amer. Jour. Sci. (5)35:383-390.
- 1 2 3 Wang, Xiaoming; Tedford, Richard H.; Dogs: Their Fossil Relatives and Evolutionary History. New York: Columbia University Press, 2008.
- ↑ Flynn, John J.; Wesley-Hunt, Gina D. (2005). "Phylogeny of the Carnivora: Basal Relationships Among the Carnivoramorphans, and Assessment of the Position of 'Miacoidea' Relative to Carnivora". Journal of Systematic Paleontology. 3: 1–28.
- ↑ Fossilworks website Eucyon davisi
- ↑ Fossilworks website Canis lepophagus
- 1 2 3 R.M. Nowak (2003). "Chapter 9 - Wolf evolution and taxonomy". In Mech, L. David; Boitani, Luigi. Wolves: Behaviour, Ecology and Conservation. University of Chicago Press. pp. 239–258. ISBN 0-226-51696-2.
- ↑ Kurten, B (1974) A History of Coyote-Like Dogs (Canidae, Mamalia). Acta. Zoo. Fennica 140:1-38. 1974.
- ↑ B. Kurten and E. Anderson. 1980. Pleistocene mammals of North America. New York: Columbia University Press. pp1-442
- ↑ R. M. Nowak. 1979. North American Quaternary Canis. Monograph of the Museum of Natural History, University of Kansas 6:1-154 LINK:
- 1 2 Tedford, Richard H.; Wang, Xiaoming; Taylor, Beryl E. (2009). "Phylogenetic Systematics of the North American Fossil Caninae (Carnivora: Canidae)" (PDF). Bulletin of the American Museum of Natural History. 325: 1–218. doi:10.1206/574.1.
- ↑ J. K. Morgan and N. H. Morgan. 1995. A New Species of Capromeryx (Mammalia: Artiodactyla) from the Taunton Local Fauna of Washington, and the Correlation with Other Blancan Faunas of Washington and Idaho. Journal of Vertebrate Paleontology, Vol. 15, No. 1 (Mar. 14, 1995), pp. 160-170
- ↑ G. S. Morgan and R. B. Ridgway, Late Pliocene vertebrates from the St. Petersburg Times site, Pinellas County, Florida, Papers in Florida Paleontology, 1987
- ↑ S. Legendre and C. Roth. 1988. Correlation of carnassial tooth size and body weight in recent carnivores (Mammalia). Historical Biology 1(1):85-98
