New Zealand Cadet Forces

The New Zealand Cadet Forces (NZCF or Cadet Forces) is a voluntary military-style training organisation for New Zealand youth. Run in a partnership between the New Zealand Defence Force (NZDF) and a number of locally appointed community organizations, it is composed of three Corps (similar to the New Zealand Defence Force): the Air Training Corps (ATC), the New Zealand Cadet Corps (NZCC) and the Sea Cadet Corps (SCC).
The NZCF is commanded by the Commandant NZCF, Lieutenant Colonel Grant Morris (NZ Army) alongside the Assistant Commandant, Wing Commander Bruce Sinclair (NZCF). Overall it is directed by Lieutenant General Tim Keating, Chief of Defence Force.[1][2]
Introduction
The NZCF is a disciplined, uniformed organization which provides military-based leadership, personal development and operational training to persons aged between 13 and 18 years old. Through its three branches, the Cadet Forces provides personnel with a three-year training curriculum, while a number of unit, area and national courses provide further experience and qualifications in specific training areas. [3] It is jointly funded by the Ministry of Defence and four national Recognised Civilian Support Organizations.[4]
Training is provided by Cadet Force officers and NCOs through 99 units nationwide, supported by three Cadet Force Training and Support Units, composed of NZDF Regular Force (RF) personnel. [5] The Cadet Forces also play a large role in supporting community projects through volunteer labour. The NZCF currently has about 5,000 personnel.
Composition
Branches
The Cadet Forces is made up of three branches or corps. Each corps is modelled on a corresponding branch of the NZDF: the Royal New Zealand Air Force (RNZAF), the New Zealand Army and the Royal New Zealand Navy (RNZN).
Each corps has its own training curriculum, uniforms and organizational structures aligned with its parent regular force branch.

Air Training Corps
The Air Training Corps (ATC) is the aviation arm of the NZCF, and is aligned with the RNZAF. Formed in September 1941 originally for the purpose of training young pilots ready for active service. There are 49 A.T.C. Squadrons located throughout New Zealand with a vision to foster the spirit of adventure and teamwork, and to develop those qualities of mind and body essential for good citizens and leaders .
The ATC curriculum contains aviation, bushcraft, drill commands, leadership, search and rescue (SAR), survival skills, organizational knowledge of NZDF and NZCF and weapons training. National courses are provided in powered flying, aeronautical navigation, gliding and bushcraft.
New Zealand Cadet Corps
The New Zealand Cadet Corps (NZCC) is the land force arm of the NZCF, founded in 1864 and is aligned with the NZ Army. There are 34 units nationwide.
Cadet Corps training includes drill, first aid, land based navigation, land-based SAR, survival skills and weapons training. A Cadet Skills competition is held annually, pitting the units from across New Zealand against each other to find the best overall. A National course in bushcraft is also offered.
Sea Cadet Corps
The Sea Cadet Corps (SCC) is the maritime arm of the NZCF, and is aligned with the RNZN. The smallest of the three branches, the SCC has 16 units in all three CF areas.
The SCC training focus is maritime based, with a high level of sailing time allowing personnel to develop their skills on the water including a swimming test in the beginning of service. It also includes shooting, bushcraft and other useful skills. Each area (Southern, Central, Northern) hold an annual regatta with all units, focussing on competitive application of corp skills, with the winning team from each area later in the year competing at a national competition. Many units own their own yachts and other nautical equipment.
The sailing boats that the SCC use is the 'Crown' which is specifically designed for the use of the units. It is the standard boat in the Regattas until recently where RS Feva was also allowed in the regattas.
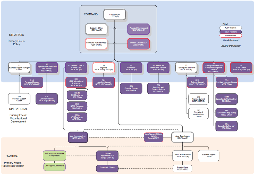
NZCF Structure
The NZDF and the NZCF work together in a combined structure to deliver the NZCF’s Mission and Core Values.
The NZDF provides 27 RF personnel and six NZDF civilian employees to perform training development, administration and logistics for Cadet Force operations. These operations are commanded from HQNZCF, based in Trentham Military Camp in Wellington.
There are three Cadet Force Training Support Units (CFTSUs), each covering a Cadet Force region and operating from an NZDF establishment. Northern Area CFTSU is based at HMNZS Philomel in Auckland, Central Area CFTSU at RNZAF Base Ohakea near Palmerston North and Southern Area CFTSU at Burnham Military Camp just South of Christchurch.
New Zealand Cadet Forces is under the command of the Commandant NZCF, Lieutenant Colonel Grant Morris, JP, RNZALR. The Commandant of the NZCF is given a three-year appointment.
Working alongside the NZDF personnel are NZCF Officers and Senior Cadets from all three Corps appointed to key strategic, operational and tactical positions.
They provide:
- Policy advice and recommendations that will enhance both the support and training.
- Representation to the community meeting the Government/Community partnership requirement to develop and implement strategies for growth by raising the national profile of the NZCF.
- Quality Control for the cadets by ensuring the content of the entire training programme is relevant and suits the needs of today’s youth.

NZCF Officer Service
NZCF Active Service
NZCF Active Service is under the current regulations of the Policy and Administration Manual (PAM) where such service is in direct support to recognised and authorised units in accordance with the Defence Act. Every NZCF Officer attached to the strength of a unit is on NZCF Active Service and has the option of taking Cadet Unit Commander’s Leave or transferring either to the Supernumerary List of that unit or to the NZCF Reserve or NZCF Standby Reserve as the regulations allow.
NZCF Reserve Service
The NZCF Reserve is for NZCF Officers who do not belong to a NZCF Unit but remain committed to providing local, area and national support. It is intended that those on the NZCF Reserve are senior officers who have commanded units and have the experience to provide support at National and Area level. The NZCF Reserve List will initially be restricted to those officers appointed to national and area support roles.
NZCF Standby Reserve
The NZCF Standby Reserve provides an avenue for those officers who, although having provided long and dedicated service, can no longer provide the commitment to NZCF Service or NZCF Reserve and do not wish to resign from the organisation. Those officers on the NZCF Standby reserve will normally be those considered for retirement below the age of 70 years and of an equivalent rank not below substantive Major. Those officers on the NZCF Standby Reserve List are governed and managed under this framework by the S1-1 Personnel Support Officer who also acts as the approving authority for the wearing of uniform on special occasions or on requests from units to assist where able.
There are no conditions of service for the NZCF Standby Reserve other than an expectation of fostering esprit de corps among NZCF officers and promote community interest in the NZCF. As these positions are not linked directly to any unit or permanent support position, there is an opportunity to also act as a member of a Unit Support Committee and/or as a regional representative or even seek election to the National Council of a recognised support organisation. This effectively gives life membership to deserving officers and provides a pool of experience and knowledge that can be utilised on an ad-hoc basis if necessary.
Recognised Civilian Support Organizations
Association National Executives
Three non-profit organizations, the Air Training Corps Association of New Zealand Inc. (ATCANZ), the Cadet Corps Association of New Zealand Trust (CCANZ) and the Sea Cadet Corps Association of New Zealand Inc. (SCANZ) have been appointed by the CDF to play an integral role in the Cadet Forces' management. They are responsible for developing policy in regards to training and NZDF involvement, national marketing, liaison with non-recognized organizations with CF involvement, and additional logistical support. They also represent individual units and their support committees in the Standing Committee of the Cadet Advisory Council and via direct consultation from the Commandant Cadet Forces.
All associations have a National Executive to deal with the NZCF directly, while each unit is represented by an association branch.
SCANZ has the additional responsibilities of acquiring national resources and assets for SCC training use - as the Navy is unable to provide these facilities - and provide a disputes resolution process for SCC unit support committees.[4]
Royal New Zealand Returned Services Association (RNZRSA)
The RNZRSA supports NZCF involvement in its ceremonial and commemorative activities, encourages its members to join the support committees of individual cadet units, and provides additional support and resources.[7]
Many RNZRSA members have formally served for branches of the Cadet Forces.
Cadet Unit Support Committees
Each individual unit has a Cadet Unit Support Committee. Made up of voluntary members of the community, often parents and relatives of cadets, the committees assist units with fundraising and the supply of voluntary labour and resources when required.
Vision, Mission, Values and Aims
Vision: To be recognised as New Zealand's youth organisation of choice.
Mission: To develop confident, responsible young citizens who are valued within their community by providing them, within a military framework, safe, enjoyable and challenging opportunities.
Core Values
- Respect - having self-respect and showing respect for others.
- Integrity - being open, honest and trustworthy in all that we do.
- Loyalty- being reliable and committed to our Unit and Corps.
- Discipline - always conducting ourselves in a responsible manner.
Aims:
- to foster a spirit of adventure and teamwork, and to develop those qualities of mind and body essential for good citizens and leaders.
- to provide challenging and disciplined training activities, which will be useful in either Service or civilian life.
- to promote an awareness of the Armed Forces, and the role they play in the community.
The aim of drill:
- The aim of drill is to develop a cadet who is proud, alert, obedient, self-disciplined, and to provide the basis of teamwork.
Service eligibility
Any person between the ages of 13 and 15 years may join the NZCF. The full consent of parents or guardians is required to apply, and while under the age of 18 parental consent is required for all training and exercises undertaken. A person younger than 13 may join if presently attending Year 9 at a New Zealand Secondary School.
Any person may join the Cadet Forces directly as a commissioned officer, provided they are above the age of 21. Personnel may serve as a cadet or NCO until the age of 18, at which time they must commit to serving as an Under Officer or Supplementary Staff, or leave the unit. Cadet Force officers may serve to any age after receiving a commission.
Units normally charge a membership fee to be paid annually, ranging from NZ$10 – $200 depending on the unit. Participating in unit exercises may incur extra charges, although any costs outside of government funding are often subsidised by sponsors. NZCF personnel are not subject to the Armed Forces Discipline Act 1971, and hence cannot be deployed into active service. [9][10](See Legal Standing for more details)
Courses
The NZDF funds and co-ordinates several national and regional courses for the Cadet Forces, which are staffed with a mix of RF and CF personnel. Tri Corps promotional courses normally are held in each area twice per year depending on requirements, and essentially hold the same format as their RF equivalents.
National courses
Tri Corps
- JNCO Course - Equivalent of NZDF Junior NCO Course. Held at Tamaki Leadership Centre (Formerly RNZN Base Whangaparaoa), Linton Military Camp, RNZAF Base Ohakea and Burnham Military Camp.
- SNCO Course - Equivalent of NZDF Senior NCO Course. Held at Tamaki Leadership Centre (Formerly RNZN Base Whangaparaoa), Linton Military Camp, RNZAF Base Ohakea and Burnham Military Camp.
- Under Officer's Course - Not required but useful for promotion to Warrant Officer and Under Officer ranks. National course held at either RNZAF Base Woodbourne or the Royal New Zealand Police College.
- Cadet Bushcraft Course - Intermediate level bushcraft, survival, SAR and outdoor first aid course held at RNZAF Dip Flat once a year.
- Officer Bushcraft Course - For the training of commissioned NZCF officers. Successful candidates receive necessary credentials to lead unit expeditions and staff Cadet Bushcraft Courses.
- Officers IT Course - Required training for commissioned NZCF officers in Instructional Technique.
- Shooting Coaches Course - Training for Senior NCOs (Flight Sergeant/Staff Sergeant/Chief Petty Officer and above) and Officers in shooting coaching technique.
- Range Safety Officer Course - Required training for Officers to become Range Safety Officer on unit range shoots.
- Officers Commissioning Course
- Officers Command Course
Air Training Corps
- National Aviation Course - Course consists of two sections: Powered Flying (9 days), in which candidates study towards the FRTO section of the Private Pilot License exam and improve their powered flying skills in light aircraft, candidates have the opportunity to fly solo during the course and receive solo flight wings, and Navigation (7 days) in which candidates study towards the Aeronautical Navigation PPL exam in a practical environment and if successful receive a navigation brevet. Held at RNZAF Base Woodbourne annually.
- National Gliding Course - Held annually at both Matamata and Waipukurau Aerodromes. Five days of practical glider training.
- Air Force Experience - An opportunity to visit all three RNZAF Bases and learn about the work of the Air Force. Includes travel in a range of RNZAF aircraft. Replaces the more hands-on Live and Work course, in which candidates spent an actual week in the life of a chosen Air Force career.
New Zealand Cadet Corps
- Cadet Skills - Area competitions between units held at Whangaparaoa, Ohakea Military Camp and Burnham Military Camp. National competition now shared around the country alternating between bases.
- Army Experience - Candidates choose a trade and are given a practical, four-day tour.
Sea Cadet Corps
- Cadet Sailing Charge Course - Whangaparaoa (5 days)
- National Sailing Regatta - Held every year between the winning three teams from regional regatta.
- Operation SEENAVY - A programme touring the Navy's bases and craft.
- Officer Marine Supervisor - FPTO HMNZS Philomel (4 days)[11]
Pay
Excluding the Regular Force Element, all service is voluntary and unpaid apart from commissioned officers and Cadet NCOs who are paid by the NZDF for staffing nationally organised (authorised) courses.
Medallic Recognition
Cadet Force Officers are awarded the Cadet Forces Medal (CFM) after 12 years of continuous service from the age of 18.
After each further eight years of continuous service a clasp to the CFM is awarded.
Government funding
The Cadet Forces is partially funded through the Miscellaneous Support Activities (M22) appropriation in Vote Defence Force. This covers provision of the Defence infrastructure and planned support to regional defence forces and the New Zealand community. It includes the Mutual Assistance Programme, New Zealand Cadet Forces, training of Limited Service Volunteers and Service Museums.
In year 2006/2007, Miscellaneous Support Activities received NZ$12.568M in total funding. This was up from $7.307M the previous year, only due to a change in accounting practices.[12] However, in 2013, the NZCF's funding was cut $3M. Their funding is now $9M. This effects many cadet-level courses.
Association policy control
The NZDF provides financial, logistical and training assistance to the NZCF within the limitations directed by the Government. The policy for the use of this assistance is largely established in consultation with the recognised civilian support organisations.
Legal standing
The New Zealand Cadet Forces is currently covered by the Defence Act 1990. The Minister of Defence holds ultimate control, with the Chief of Defence Force (CDF) in a compulsory direction role. Any unit of the Cadet Forces must be attached to the Air Training Corps, New Zealand Cadet Corps or Sea Cadet Corps. The Minister and CDF have the power to authorize the formation, disbandment and limits on the number of units, appoint cadet officers, and determine policy.[13][14]
Parliament may appropriate funding to the Cadet Forces, which the CDF is responsible for approving its spending. The CDF also has the authority to pay wages, allowances and grants to CF personnel out of government funds, so in theory the Cadet Forces could become a professional organization.[15] However a significant increase in funding would be required, as present levels barely sustain the organization's current activity. Personnel would also have reduced labour rights, as they are not covered by the Voluntary Employment Protection Act 1973.[16]
Although the Cadet Forces has drifted away from its original purpose of preparing youth for military service, there are no legal boundaries in civil or military law in regards to military training; rather this is provided through Cadet Force policy at the discretion of the Chief of Defence Force. Because CF personnel are not bound by the Armed Forces Discipline Act 1971.[17] or the State Sector Act 1988,[18] no part of the Cadet Forces can be placed under an active service order, although any individual CF personnel who engage in Armed Forces service, training or exercises are still bound by the Armed Forces Discipline Act and are not eligible for exemption by Governor-General Order in Council. In this case, rank is recognised in relation to the Act.[19][20] CF personnel still must be over the age of 17 to engage in active service, however.[21]
Members are still covered by the War Pensions Act 1954,[22] entitling personnel and their families to compensation for any disablement or death incurred during service.[23] They are not entitled to any additional superannuation, as they are exempt from the Government Superannuation Fund Act 1956.[24]
The Terms and Conditions of Service to the Cadet Forces are separate to those of the Armed Forces. Known as the NZCF 2A,[9] any changes must be approved by the CDF.[24]
History
1864-1902
The first unit raised was at Otago Boys High School in 1864, making it one of the oldest youth service organisations in New Zealand. By 1870 there were several secondary school units in existence, among the first being Nelson College, Christ's College, Wellington College and Auckland Grammar School.
From 1864 until 1902 the training followed that used in the British public schools. The emphasis was on rigid discipline and shooting marksmanship and it was entirely controlled by the Headmaster; the Army was not involved. The Education Act of 1902 was responsible for most secondary schools forming cadet units and the Army became directly involved in the Cadets training following their Boer War participation.
1903-1940
In 1911, Lord Kitchener stated, during his visit to New Zealand, that the Cadet movement had an important role to play in the Defence of the Empire. Subsequently, the Army began to provide uniforms, rifles and other equipment to the units. This Army support continued through World War I, with many school cadets making up the officers and non-commissioned officers of the First Expeditionary Force.
In 1919 Compulsory Military Training was for all males from 14 – 21 years, thus Cadet units were structured into Cadet Battalions. Territorial regiments were raised and on completion of Secondary school schoolboys were posted to these Regiments.
In 1932 CMT was abolished, but most Cadet Units continued at the schools on a voluntary basis, supported by teachers who had experienced World War I. During World War II the Army could not support the cadet movement but Officers ineligible for war service continued to manage the organisation.
In 1929 the first open Sea Cadet Corps was formed in Christchurch, by the Canterbury Navy League. Units formed in the four main centres and were controlled nationally by the Canterbury branch of the League. The Navy League continued to manage these open community Sea Cadet units even when they came under the control of the Royal New Zealand Navy.
1941-1970
The Air Training Corps was formed in September 1941, Its purpose was to train potential airmen, providing basic knowledge and training as well as to provide an insight into Air Force work to prepare young men for the Air Force when they were old enough.
In the 1950s specialist training appropriate to their parent service was introduced for the cadet forces. The rate of increase in the cadet movement from 1948 – 1960 eventually proved counter productive in the 1960s as the Army could not effectively support the numbers while meeting their own commitments.
By 1964 the NZCF reached peak strength, mainly in school units of 198 units, with 1000 officers and about 54,000 cadets.
Reorganisation saw many schools cease cadet support and by 1965 there were about 20,000 cadets; further changes to support by the Army and the communities reduced school cadet numbers to 34 units and 10,300 cadets by 1970. Open community Sea Cadet Corps and Air Training Corps units had, meanwhile, slowly decreased to 55 units with 3,200 cadets.
1971-1984
The 1971 Defence Act, established the NZCF, as a volunteer organisation, for which the Minister of Defence was responsible. The open units were required to be initiated and funded by the community and the Chief of Defence Force was authorised to “direct and supervise” the NZCF and provide military support which was initially confirmed as uniforms, training and some equipment at a cost of no greater than $400,000.
Centralised supervision was established by the Chief of Defence Force of all three Corps and a Commandant appointed with Regular Force Defence personnel, under the control of the Commandant, provided at 5 locations around New Zealand to support units. Cadet Force officers were appointed by the Minister of Defence with Cadet Force commissions, on a voluntary unpaid basis with authority to wear military uniform and rank.
The role of the NZCF ceased being primarily of military training and the preparation of young men for the Armed Forces and became predominantly adventure and development motivated with a military flavour and about 50% military subjects associated with providing knowledge of the roles and functions of the NZDF. The new thrust was to provide “good citizenship skills” to young men under the training methods used by the Military Forces. Female cadets were accepted from approximately 1978 and although the service flavour and well tried and tested services training methods and character was retained, additional training was introduced by units, which were desired by them and the community supporters.
1985 to the present day
The loss of Government financial support and turbulent social change in the 1970s caused school units to be abandoned such that by 1985 there were only 9 remaining units, including the two earliest formed at Christ's and Nelson Colleges. Meanwhile, the Sea Cadet Corps had increased to 17 units and the ATC to 50 in the open community units. A significant development saw the introduction of Cadet Corps Units into the open community to satisfy the demand which the schools had abandoned, the first open Cadet Unit being City of Porirua unit in October 1985.
The NZCF celebrated its 150th anniversary in January 2014, with an exercise held at Waiouru Military Camp, involving more than 1200 personnel from around the country, as well as cadets from Canada and Australia. In late 2014 the internal structure of the NZCF also changed, with NZCF commissioned officers now taking a bigger role in running the organisation at the national and area levels. This change saw the appointment of the first ever senior NZCF officer at the rank of a Wing Commander who has control over the day to day CF volunteers, and their operational running of the organisation in consultation with the Commandant NZCF.
In July 2016 Cadet Forces was restructured further to:
- Better align the NZCF organisation with the NZDF and volunteer organisations’ best practice.
- Improve linkages to NZDF recruiting objectives, and
- Better enable achievement of the NZCF Mission.
See also
- United Kingdom Combined Cadet Force
- Cadets Canada
References
- ↑ Defence Act 1990, Part 6, section 74
- ↑ New Zealand Cadet Forces website, front page
- ↑ New Zealand Cadet Forces Charter of Support, Mission Statement, page 2
- 1 2 New Zealand Cadet Forces Charter of Support, Section 13, page 6
- ↑ NZCF PAM 1996, Annex A, Pages 4-5, 4-6, 4-7
- ↑ Images Supplied by SGT(AAFC) Tony Baldwin, Australian Air Force Cadets
- ↑ New Zealand Cadet Forces Charter of Support, Section 12, page 6
- ↑ http://www.cadetforces.mil.nz/about/mission-statement.htm
- 1 2 NZCF 2A, electronic copy, hosted by No. 6 SQN (North Shore City) A.T.C.
- ↑ New Zealand Cadet Forces website, Officers page
- ↑ NZCF Annual Training Plan 2006/2007, printed 09/03/2006
- ↑ Vote Defence Force 2006
- ↑ "Defence Act 1990, Part 6, section 74". Retrieved 2007-01-31.
- ↑ "Defence Act 1990, Part 6, section 76". Retrieved 2007-01-31.
- ↑ "Defence Act 1990, Part 6, section 78". Retrieved 2007-01-31.
- ↑ Volunteers Employment Protection Act 1973, section 2
- ↑ Defence Act 1990, Part 6, section 2
- ↑ State Sector Act 1988
- ↑ Armed Forces Discipline Act 1971, Part 1, section 10
- ↑ Armed Forces Discipline Act 1971, Part 1, section 7
- ↑ "Defence Act 1990, Part 4, section 33". Retrieved 2007-01-31.
- ↑ "Defence Act 1990, Part 6, section 80". Retrieved 2007-01-31.
- ↑ War Pensions Act 1954
- 1 2 Defence Act 1990, Part 6, section 78
Bibliography
- Policy and Administration Manual. New Zealand Cadet Forces. 1996.