Pilot-induced oscillation

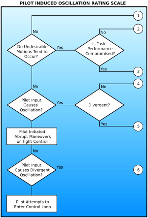
Pilot-induced oscillations, as defined by MIL-HDBK-1797A,[1] are sustained or uncontrollable oscillations resulting from efforts of the pilot to control the aircraft and occurs when the pilot of an aircraft inadvertently commands an often increasing series of corrections in opposite directions, each an attempt to cover the aircraft's reaction to the previous input with an overcorrection in the opposite direction. An aircraft in such a condition can appear to be "porpoising" switching between upward and downward directions. As such it is a coupling of the frequency of the pilot's inputs and the aircraft's own frequency. During flight test, pilot-induced oscillation is one of the handling qualities factors that is analyzed, with the aircraft being graded by an established scale (chart at right). In order to avoid any assumption that oscillation is necessarily the fault of the pilot, new terms have been suggested to replace pilot-induced oscillation. These include aircraft-pilot coupling, pilot–in-the-loop oscillations and pilot-assisted (or augmented) oscillations.[2]
In a controls sense, the oscillation is the result of reduced phase margin induced by the lag of the pilot's response. The problem has been mitigated in some cases by adding a latency term to the instruments - for example, to cause the climb rate indication to indicate not only reflect the current climb rate, but also be sensitive to the rate of change of the climb rate.
The physics of flight make such oscillations more probable for pilots than for automobile drivers. An attempt to cause the aircraft to climb, say, by applying up-elevator, will also result in a reduction in airspeed.
Another factor is the response rate of flight instruments in comparison to the response rate of the aircraft itself. An increase in power will not result in an immediate increase in airspeed. An increase in climb rate will not show up immediately on the vertical speed indicator.
A pilot aiming for a 500 foot per minute descent, for example, may find himself descending too rapidly. He begins to apply up elevator until the vertical speed indicator shows 500 feet per minute. However, because the vertical speed indicator lags the actual vertical speed, the pilot is actually descending at much less than 500 feet per minute. The pilot then begins applying down elevator until the vertical speed indicator reads 500 feet per minute, starting the cycle over. It's harder than it might seem to stabilize the vertical speed because the airspeed also constantly changes.
Pilot-induced oscillations may be the fault of the aircraft, the pilot, or both. It is a common problem for inexperienced pilots, and especially student pilots, although it was also a problem for the top research test pilots on the NASA lifting body program. The problem is most acute when the wing and tail section are close together in so called "short coupled" aircraft.
The most dangerous pilot-induced oscillations can occur during landing. Too much up elevator during the flare can result in the plane getting dangerously slow and threatening to stall. A natural reaction to this is to push the nose down harder than one pulled it up, but then the pilot ends up staring at the ground. An even larger amount of up elevator starts the cycle over again.
While Pilot-Induced oscillations often start with fairly low amplitudes, which can adequately be treated with small perturbation linear theory, several PIO's will by definition become very large.[3]
In February 1989 a JAS 39 Gripen prototype crashed when landing in Linköping, Sweden. Pilot-induced oscillation as a result of an over-sensitive, yet slow-response steering system was determined to be the cause. Subsequently, the steering system was redesigned.
Pilot-induced oscillation was blamed for the 1992 crash of the prototype F-22 Raptor, landing at Edwards Air Force Base in California. This crash was linked to actuator rate limiting, causing the pilot, Tom Morgenfeld, to overcompensate for pitch fluctuations.
See also
References
- ↑ DEPARTMENT OF DEFENSE INTERFACE STANDARD, Flying qualities of piloted airplanes, Washington, D.C.
- ↑ Witte, Joel B, An Investigation Relating Longitudinal Pilot-Induced Oscillation Tendency Rating To Describing Function Predictions For Rate-Limited Actuators https://research.maxwell.af.mil/papers/ay2004/afit/AFIT-GAE-ENY-04-M16.pdf
- ↑ McRuer, Duane T. "Pilot-Induced Oscillations and Human Dynamic Behavior". NASA. Dryden Space Flight Research Center. Retrieved 16 September 2011.
- Air Force white paper which includes definitions and history of PIO problems
- Reed, Lister, Yaeger, Wingless Flight : the lifting body story, p. xvii, 2002, University Press of Kentucky, ISBN 0-8131-9026-6
External links
- Video of Space Shuttle Enterprise landing with PIO during a test flight (Nasa)
- Video of an F-8 Landing with PIO (Nasa)