Subcritical reactor
A subcritical reactor is a nuclear fission reactor concept that produces fission without achieving criticality. Instead of a sustaining chain reaction, a subcritical reactor uses additional neutrons from an outside source. There are two general classes of such devices. One uses neutrons provided by a nuclear fusion machine, a concept known as a fusion-fission hybrid. The other uses neutrons created through spallation of heavy nuclei by charged particles such as protons accelerated by a particle accelerator, a concept known as an accelerator-driven system (ADS) or accelerator-driven sub-critical reactor.
Motivation
A subcritical reactor can be used to destroy heavy isotopes contained in the used fuel from a conventional nuclear reactor, while at the same time producing electricity. The long-lived transuranic elements in nuclear waste can in principle be fissioned, releasing energy in the process and leaving behind the fission products which are shorter-lived. This would shorten considerably the time for disposal of radioactive waste. However, some isotopes have threshold fission cross sections and therefore require a fast reactor for being fissioned. Also, they release on average too few new neutrons per fission, so that with a fuel containing a high fraction of them, criticality cannot be reached. The accelerator driven reactor is independent of this parameter and thus can utilize these nuclides. The three most important long-term radioactive isotopes that could advantageously be handled that way are neptunium-237, americium-241 and americium-243. The nuclear weapon material plutonium-239 is also suitable although it can be expended in a cheaper way as MOX fuel or inside existing fast reactors.
Besides nuclear waste incineration, there is interest in this type reactor because it is perceived as inherently safe, unlike a conventional reactor. In most types of critical reactors, there exist circumstances in which the rate of fission can increase rapidly, damaging or destroying the reactor and allowing the escape of radioactive material (see SL-1 or Chernobyl disaster). With a subcritical reactor, the reaction will cease unless continually fed neutrons from an outside source. However, the problem of heat generation even after ending the chain reaction remains, so that continuous cooling of such a reactor for a considerable period after shut-down remains vital in order to avoid overheating.
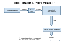
Principle
Most current ADS designs propose a high-intensity proton accelerator with an energy of about 1 GeV, directed towards a spallation target or spallation neutron source. The source located in the heart of the reactor core contains liquid metal which is impacted by the beam, thus releasing neutrons and is cooled by circulating the liquid metal such as lead-bismuth towards a heat exchanger. The nuclear reactor core surrounding the spallation neutron source contains the fuel rods, the fuel being preferably Thorium. Thereby, for each proton intersecting the spallation target, an average of 20 neutrons is released which fission the surrounding fissile part of the fuel and enrich the fertile part. The neutron balance can be regulated or indeed shut off by adjusting the accelerator power so that the reactor would be below criticality. The additional neutrons provided by the spallation neutron source provide the degree of control as do the delayed neutrons in a conventional nuclear reactor, the difference being that spallation neutron source-driven neutrons are easily controlled by the accelerator. The main advantage is inherent safety. A conventional nuclear reactor's nuclear fuel possesses self-regulating properties such as the Doppler effect or void effect, which make these nuclear reactors safe. In addition to these physical properties of conventional reactors, in the subcritical reactor, whenever the neutron source is turned off, the fission reaction ceases and only the decay heat remains.

Technical challenges
There are technical difficulties to overcome before ADS can become economical and eventually be integrated into future nuclear waste management. The accelerator must provide a high intensity and be highly reliable. There are concerns about the window separating the protons from the spallation target, which is expected to be exposed to stress under extreme conditions. However, recent experience with the MEGAPIE liquid metal neutron spallation source tested at the Paul Scherrer Institute has demonstrated a working beam window under a 0.78 MW intense proton beam. The chemical separation of the transuranic elements and the fuel manufacturing, as well as the structure materials, are important issues. Finally, the lack of nuclear data at high neutron energies limits the efficiency of the design.
Some laboratory experiments and many theoretical studies have demonstrated the theoretical possibility of such a plant. Carlo Rubbia, a nuclear physicist, Nobel laureate, and former director of CERN, was one of the first to conceive a design of a subcritical reactor, the so-called "energy amplifier". In 2005, several large-scale projects are going on in Europe and Japan to further develop subcritical reactor technology. In 2012 CERN scientists and engineers launched the International Thorium Energy Committee (iThEC),[1] an organization dedicated to pursuing this goal and which organized the ThEC13[2] conference on the subject.
Economics and public acceptance
Subcritical reactors have been proposed both as a means of generating electric power and as a means of transmutation of nuclear waste, so the gain is twofold. However, the costs for construction, safety and maintenance of such complex installations are expected to be very high, let alone the amount of research needed to develop a practical design (see above). There exist cheaper and reasonably safe waste management concepts, such as the transmutation in fast-neutron reactors. However, the solution of a subcritical reactor might be favoured for a better public acceptance – it is considered more acceptable to burn the waste than to bury it for hundreds of thousands of years. For future waste management, a few transmutation devices could be integrated into a large-scale nuclear program, hopefully increasing only slightly the overall costs.
Subcritical hybrid systems
While ADS was originally conceptualized as a part of a light water reactor design, other proposals have been made that incorporate an ADS into other generation IV reactor concepts.
One such proposal calls for a gas-cooled fast reactor that is fueled primarily by plutonium and americium. The neutronic properties of americium make it difficult to use in any critical reactor because it tends to make the moderator temperature coefficient more positive, decreasing stability. The inherent safety of an ADS, however, would allow americium to be safely burned. These materials also have good neutron economy, allowing the pitch-to-diameter ratio to be large, which allows for improved natural circulation and economics.
See also
- Alternative energy
- Spall
- Spallation
- Cosmic ray spallation
- Spallation Neutron Source
- ISIS neutron source
- Hybrid nuclear fusion
- Accelerator-driven sub-critical reactor
References
- Notes
- Sources
- World Nuclear Association Fact Sheet
- MYRRHA (Belgium)
- GEM STAR Reactor, ADNA Corporation
- Multiple authors. "A Subcritical, Gas-Cooled Fast Transmutation Reactor with a Fusion Neutron Source", Nuclear Technology, Vol. 150, No. 2, May 2005, pages 162–188. URL: http://www.ans.org/pubs/journals/nt/va-150-2-162-188
- Aker Solutions Accelerator Driven Thorium Reactor power station
- Future nuclear energy systems: Generating electricity, burning wastes(IAEA)