Administrative divisions of Ukraine
| Part of a series on the |
| Subdivisions of Ukraine |
|---|
![]() |
| First level (regions) |
| Second level (districts) |
| Third level (communities) |
| Populated places in Ukraine |
| Former subdivisions |
|
|
| Classification (KOATUU) |
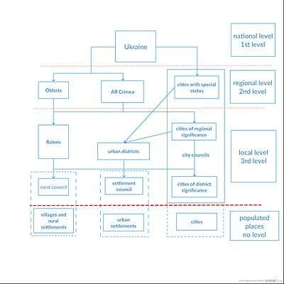
Ukraine is divided into several levels of territorial entities. On the first level there are 27 regions:[1] 24 oblasts, one autonomous republic, and two "cities with special status".[2] Since the annexation of Crimea by the Russian Federation in March 2014, Ukraine's control of the Autonomous Republic of Crimea and the city of Sevastopol is disputed.
The administrative division in Ukraine was directly inherited (grandfathered) from the local republican administration of the Soviet Union, the Ukrainian Soviet Socialist Republic, and has not changed significantly since the middle of the 20th century. It is somewhat complex as beside having several levels of a territorial subdivision, it also has a classification for various populated places, particularly cities.
Overview

According to the Article 133 of Constitution of Ukraine, "the system of the administrative and territorial structure of Ukraine is composed of the Autonomous Republic of Crimea, oblasts, districts, cities, districts in city, settlements, and villages." Note, that although certain types of subdivision are not mentioned in Constitution of Ukraine (i.e. rural settlements), they are mentioned for regional composition. Also, for disambiguation regular raions (districts) are sometimes denoted as rural to distinguish them from raions in city.[3]
Ukraine's administrative divisions are divided as follows:
- By geographical characteristics the units are divided on regions (such as autonomous republic, oblasts, districts, cities with special status) and places of settlement (cities, towns, villages).
- By their status they can be administrative-territorial units (oblasts and districts), self-governed territorial units (cities, towns, villages). Also the autonomous republic has a unique status of territorial autonomy, while districts in cities combine both characteristics of administrative territorial as well as self-governed territorial units.
- By position in the system of administrative division of Ukraine, the units divided into territorial units of prime level (cities w/o district division, districts in cities, towns, villages), of middle level (districts, cities with district division), and of higher level (autonomous republic, oblasts, cities with special status).
- Administrative division has changed because some territories are not under the control of the government. For example, Sievierodonetsk has become the new central regional center.
Regions, cities, districts are governed by a state administration, a chief of which is appointed by the president after a nomination by the cabinet of ministers.[4] Crimea has its own cabinet of ministers, however the state administration is represented by the office of the Presidential Representative of Ukraine. A basic and the lowest level of administrative division is a settlement that is governed by a local council (rada). Cities as a settlement always carry a special status within a region and have their own form of self-administration (municipality – vykonkom) and some may consist of their own city's districts (raions). City municipalities are governed by a mayor and a city council (miskrada). Some smaller cities, towns, and rural localities may be under control of city municipalities based on larger cities. Towns as well as villages are not controlled by state administration and are self-governed by either a town council (selyshchna rada) or a village council (silrada) within the limits of the Constitution and the laws of Ukraine (article 140 of the Constitution of Ukraine). Village councils may carry a combined jurisdiction which may include several villages and hamlets (selyshche). Unlike villages, each town council always has a separate jurisdiction which may be part of bigger city's council. Hamlet (selyshche) is a non-governed rural locality and is governed by a village council of nearby village.
Table
Ukraine is divided into 3 main administrative divisions: oblast (region), raion (district), and council (city, settlement, and village). Note, settlements such as cities do not necessary constitute the basic level of the Ukrainian administrative territorial system. For that purpose cities are categorized into own three categories that correspond to each level of subdivisions. Cities with special status and regional significance beside being divided into special districts in city may also include smaller cities (district significance), settlements, and/or villages. Please, note that the settlement's population size is not the only factor for its status. The final decision on status change is carried out by the Ukrainian parliament. The following table is based on the 2001 Ukrainian Census.[5]
| Level of division[3] | Territory | Total | Corresponding settlements | Total | Total urban/rural |
|---|---|---|---|---|---|
| 1 (regions) | autonomous republic | 1 | cities with special status[lower-alpha 1] | 2 | 1,344 |
| oblasts[lower-alpha 2] | 24 | ||||
| 2 (regional subdivisions) | [rural] districts[lower-alpha 3] | 490 | cities of regional significance[lower-alpha 4] | 178 | |
| [urban] districts in cities | 118 | ||||
| 3 (communities)[lower-alpha 5] | city councils | 454 | cities of district significance | 274 | |
| settlement councils[lower-alpha 6] | 783 | individual urban-type settlements[lower-alpha 7] | 890 | ||
| village councils | 10,278 | individual villages | 27,190 | 28,621 | |
| [rural] settlements[lower-alpha 8] | 1,266 |
List
The following numbers are based on the 2001 Ukrainian Census.[5]
- Top level (Regions, 27):[3]
- Middle level (Regional subdivision, 786):
- Raions (490)
- Cities of oblast significance (178)
- City districts (райони у містах) (118)
- Primary level (Local communities, 11,515):
- Cities of raion significance (276)
- Urban-type settlements (селища міського типу) (885)
- Villages (села) (27,190)
- Rural-type settlements (селища) (1,266)
Total cities: 454, an increase of 20 compared with the 1989 census.[5]
History
Before the introduction of oblasts in 1932, Ukraine comprised 40 okruhas, which had replaced the former Russian Imperial guberniya (governorate) subdivisions.
In 1932 the territory of the Ukrainian SSR was re-established based on oblasts. Excluded in the administrative changes was Western Ukraine, which at that time formed part of the Second Polish Republic and shared in the Polish form of administrative division based on voivodeships.
In the post-World War II period, the Ukrainian Soviet Socialist Republic consisted of 25 oblasts and two cities with special status.
After the fall of the Soviet Union in 1991, Crimea obtained the status of an autonomous republic with its own government instead of a regional state administration.
Regions
Autonomous republic
The Autonomous Republic of Crimea, formerly the Crimean Oblast of the Ukrainian SSR, geographically encompasses the major portion of the Crimean peninsula in southern Ukraine. Its capital is Simferopol. The Autonomous Republic of Crimea is the only region within Ukraine that possesses its own constitution.
On March 16, 2014, after the occupation of Crimea by the Russian military, a referendum on joining the Russian Federation was conducted. A majority of votes supported the measure. On March 21, 2014, the Russian Duma voted to annex Crimea as a subject into the Russian Federation. The Ukrainian government does not recognize the referendum or annexation of Crimea as legitimate. On March 27, the UN General Assembly passed Resolution 68/262 by 100 to 11 votes, recognizing the referendum as invalid and denying any legal change in the status of Crimea and Sevastopol.
| Autonomous Republic of Crimea | Representatives of the President of Ukraine | Area (km2) | Population (2010) | Pop. density | Administrative centre | Raions/Districts | Cities of regional significance [nb 1] |
|---|---|---|---|---|---|---|---|
| Nataliya Popovych | 26,100 | 1,966,801 | 75 | Simferopol[6] | 14 | 11 | |
Oblasts
Oblasts are on the first (top) level of the administrative division of Ukraine.
Almost every oblast is named after its administrative center, except for two oblasts, Volyn' (Volhynia) and Zakarpattia (Transcarpathia), whose respective capitals are Lutsk and Uzhhorod.
| Region | Area (km2) | Population (2010) | Pop. density | Administrative centre | Raions/Districts | Cities of regional significance [nb 2] |
|---|---|---|---|---|---|---|
| 20,891 | 1,291,135 | 61.80 | Cherkasy | 20 | 6 | |
| 31,851.3 | 1,104,241 | 34.67 | Chernihiv | 22 | 3 | |
| 8,093.6 | 903,782 | 111.67 | Chernivtsi | 11 | 2 | |
| 31,900.5 | 3,344,073 | 104.83 | Dnipropetrovsk | 22 | 13 | |
| 26,505.7 | 4,448,031 | 167.81 | Donetsk | 18 | 28 | |
| 13,894.0 | 1,380,770 | 99.38 | Ivano-Frankivsk | 14 | 6 | |
| 31,401.6 | 2,755,177 | 87.74 | Kharkiv | 27 | 7 | |
| 28,449 | 1,091,151 | 38.35 | Kherson | 18 | 3 | |
| 20,636.2 | 1,331,534 | 64.52 | Khmelnytskyi | 20 | 6 | |
| 28,118.9 | 1,719,602 | 61.15 | Kiev | 25 | 13 | |
| 24,577.5 | 1,014,809 | 41.29 | Kropyvnytskyi | 21 | 4 | |
| 26,672.5 | 2,300,412 | 86.25 | Luhansk | 18 | 14 | |
| 21,823.7 | 2,545,634 | 116.65 | Lviv | 20 | 9 | |
| 24,587.4 | 1,186,452 | 48.25 | Mykolaiv | 19 | 5 | |
| 33,295.9 | 2,387,636 | 71.71 | Odessa | 26 | 7 | |
| 28,735.8 | 1,493,668 | 51.98 | Poltava | 25 | 5 | |
| 20,038.5 | 1,152,576 | 57.52 | Rivne | 16 | 4 | |
| 23,823.9 | 1,166,765 | 48.97 | Sumy | 18 | 7 | |
| 13,817.1 | 1,086,694 | 78.65 | Ternopil | 17 | 1 | |
| 26,501.6 | 1,646,250 | 62.12 | Vinnytsia | 27 | 6 | |
| 20,135.3 | 1,038,223 | 51.56 | Lutsk | 16 | 4 | |
| 12,771.5 | 1,246,323 | 97.59 | Uzhhorod | 13 | 5 | |
| 27,168.5 | 1,805,431 | 66.45 | Zaporizhia | 20 | 5 | |
| 29,819.2 | 1,283,201 | 43.03 | Zhytomyr | 23 | 5 |
Cities with special status
Two cities carry special status: the city of Kiev which is the capital of Ukraine and the city of Sevastopol. Following the 2014 Crimean crisis, Sevastopol is controlled by Russia and is incorporated as a federal subject of Russia. It is recognized as a part of Ukraine by most of the international community.
| City | Governor[nb 3] | Area | Population (2010) |
|---|---|---|---|
| Vitali Klitschko[nb 4] | 839 km2 (323.9 sq mi) | 2,782,016 | |
| vacant | 1,079 km2 (416.6 sq mi) | 380,301 | |
Second-level subdivision units
Cities of regional significance (regional cities)
Raions
Raions are smaller territorial units of subdivision in Ukraine. There are 490 raions.
Urban districts
Councils

| Status[7] | Status (in Ukrainian) | Total Number (in 2006) | |
|---|---|---|---|
| misto / city | місто | 457 | |
| municipality | місто зі спеціальним статусом | 2 | |
| misto оblastnoho znachennia | місто областного значення | 176 | |
| misto raionnoho znachennia | місто районного значення | 279 | |
| selyshche miskoho typu / town | селище міського типу | 886 | |
| selo / village | сільський населений пункт | 28,552 | |
| selysche | селище | 1,364 | |
| selo | село | 27,188 | |
Ukraine has two types of settlements: rural and urban. Rural populated areas (сільський населений пункт) can be either a village (село, selo) or a rural settlement (селище). Urban populated areas (міський населений пункт) can be either a city (містo) or an urban-type settlement (селище міського типу). For the sake of brevity, urbanized settlements are sometimes classified as towns in the English language.
Changes to a settlement's status can be made only by the Verkhovna Rada. Please note that the size of a settlement does not ultimately define its status, although is a major factor. For example, the city of Prypiat still retains its status, while having a population of zero, due to its infrastructure, including buildings, roads, and utility networks.
The typical Ukrainian misto ought to be considered a city, not a town (compare to City status in the United Kingdom). However, the city's subordination to either an oblast or raion also should be taken into account, especially in the political sense. Some of urbanized settlements may be cities of raion subordination, although it could seem confusing, a type of settlement should be considered first as its status is given for administrative purposes.
Cities


According to Ukrainian law a city (місто) in Ukraine is a locality of at least 10,000 people.[8] Cities may carry various status. Some may be of national importance, others of regional (oblast) importance, and the rest of district (raion) importance. For example, the cities of Kiev and of Sevastopol have special status of national significance and each is officially classified as a city with a special status, which administratively is equivalent to an oblast. Mayors of those cities, in general, as are governors of oblasts, are appointed by the President of Ukraine. However, the status of the mayor of Kiev is somewhat more complex, and for further information see Legal status and local government of Kiev. The status of Sevastopol is also unique.
Almost every oblast has at least one city of regional subordination (importance), which is the administrative center (capital) of that oblast. However, some other big cities within the oblast may have such status as well. The cities of oblast subordination have the same importance of a raion, and often are the administrative centers of such. In addition to regular raions, several Ukrainian cities with national or oblast status are further divided into city raions which may include other cities, towns, and/or villages. In 2010, Ukraine had 23 such cities with their own city raions.
Many raions also have city municipalities of its level of subordination (importance). Those are usually the administrative centers (capitals). Notice that not all raions have a city as their administrative center; however all the raion centers are at least urban-like (urbanized). All administrative centers have their own form of self-administration. The municipalities of a raion subordination may administer several adjacent local councils (municipalities), usually rural. If a raion has several cities of raion (district) level, they may share administrative power for the raion.
Other municipalities
In addition to city municipalities, Ukraine has urban-like municipalities. The lowest form of self-administration are the rural municipalities and villages. A rural municipality may consist of a single village, usually big, or a combination of other rural villages or localities. Note that some villages also have some additional, very small settlements. Those settlements, together with the home village, combine a local (rural) municipality (silrada). For simplicity's sake, a silrada (rural municipality) is usually referred to as a village and is the lowest level of administrative division. The status of any settlement is granted by the Verkhovna Rada.
Other administrations
Ukraine also has several settlements known as viiskove mistechko which were former military installations. Since the fall of the Soviet Union, the secrecy of such settlements has been unveiled, however, the towns are subordinated directly to the Ministry of Defense and do not have their own civil administrations. Such military installations are like ghost towns that are not even identified on a map. One of them, on the border of the Kiev and Zhytomyr Oblasts is Makarov-1.[9]
A special territory known as the zone of alienation falls under the jurisdiction of the Ministry of Emergencies and was the most severely affected territory by the Chernobyl disaster. Additionally, various restricted nature preserves known as Zapovednik fall under the jurisdiction of the Ministry of Ecology. Due to the War in Donbass, the status of civil–military administrations was created in territories of Donetsk and Luhansk oblasts where the respective local government units cannot exercise their constitutionally guaranteed powers.[10]
.jpg)
Currently, Ukraine has the following 3 enclaves:
- The city of Slavutych which is administratively subordinated directly to Kiev Oblast while being completely surrounded by neighboring Chernihiv Oblast.
- The settlement of Bile which is located on Snake Island and is fully surrounded by the Black Sea was established in 2007 and is part of Vylkove, Odessa Oblast.[11]
- The town of Kotsiubynske which is part of the Kiev Oblast and is completely surrounded by the city of Kiev.
Metropolitan areas
Ukraine has five major agglomerated metropolitan areas (conurbations). These conurbation areas are not officially recognized and remain to be administered according to official oblast-raion system of subdivision.
- Kiev includes towns such as Irpin, Boryspil, and Fastiv
- Kharkiv includes towns such as Chuhuiv, Merefa, and numerous other settlements
- Donetsk includes towns such as Makiivka, Khartsyzk, and others
- Dnipropetrovsk with Kamianske and Novomoskovsk
- Odessa with Chornomorsk and Ovidiopol
Other divisions

Beside the administrative divisions, geographical divisions are at times used for reference purposes. The division splits Ukraine into 4 to 6 geographic areas: Western Ukraine, Eastern Ukraine, Southern Ukraine, Central Ukraine, Northern Ukraine (occasionally used), and Southeastern Ukraine.
Coincidentally, in the 19th century Ukraine was also split into 3 general-governments of the Russian Empire (General-government of Kiev, General-government of Little Russia, and General-government of New Russian and Bessarabia), while the western portion of Ukraine was part of Austria-Hungary.
See also
Notes
- ↑ City municipalities that are administrated as a separate region.
- ↑ Often translated as province
- ↑ Normally identification of rural is not used with raions, while for disambiguation districts in cities are identified with those cities.
- ↑ Regional municipalities may include cities of oblast or republican (in case of Crimea) significance.
- ↑ small municipalities (councils)
- ↑ Often times, the identification of "urban" with "settlement" is not used and raises some ambiguity with smaller rural settlements.
- ↑ Also referred to as towns.
- ↑ Normally identification of rural is not used.
References
- ↑ Regions of Ukraine and their composition. Verkhovna Rada website.
- ↑ Politics and society in Ukraine by Paul D'Anieri, Robert Kravchuk, and Taras Kuzio, Westview Press, 1999, ISBN 0-8133-3538-8 (page 292)
- 1 2 3 Regions of Ukraine and their composition. Ukrainian parliament website.
- ↑ Poroshenko to sign Saakashvili’s resignation if Cabinet submits motion, Interfax-Ukraine (7 November 2016)
- 1 2 3 Administrative division of Ukraine in 2001
- ↑ temporarily in Kherson
- ↑ "Regions of Ukraine and their composition". Verkhovna Rada of Ukraine (in Ukrainian). Retrieved 25 December 2011.
- ↑ A Geography of Russia and Its Neighbors by Mikhail S. Blinnikov, Guilford Press, 2010, ISBN 1606239201 (page 151)
- ↑ "In Kiev region a military installation cannot vote" (Video). Podrobnosti.ua (in Russian). 31 October 2012. Retrieved 8 February 2012.
- ↑ "Poroshenko gave the green light to create civil-military administrations". Ukrayinska Pravda. Ukrainian. 26 February 2015. Retrieved 26 February 2015.
- ↑ "Selysche Bile, Odessa Oblast, Kiliya Raion, city Vylkove". Regions of Ukraine and their Structure (in Ukrainian). Verkhovna Rada of Ukraine. Retrieved 8 February 2012.
- ↑ "cities of regional significance" is a translation of Ukrainian: Міста обласного значення.
- ↑ "cities of regional significance" is a translation of Ukrainian: Міста обласного значення.
- ↑ Chairman of the Regional (or City) State Administration.
- ↑ Vitaliy Klychko serves both as a mayor and a governor for the city of Kiev since 25 June 2014 (see Mayor of Kiev).
External links
| Wikimedia Commons has media related to Atlas of Ukraine. |
- "Regions of Ukraine and their composition". Verkhovna Rada of Ukraine (in Ukrainian). Retrieved 25 December 2011.
- "Ukraine Raions". Statoids. Retrieved 8 February 2012.
- "Ukrainian cities and regions in alphabetical order". UkraineTrek. Retrieved 10 February 2012.
- "Administrative territorial composition of Ukraine" (PDF). Ministry of Regional Development, Construction, and Communal Living. Retrieved 5 April 2015.
