Armbruster's wolf
| Armbruster's wolf Temporal range: Middle Pleistocene–Late Pleistocene | |
|---|---|
![]() | |
| Fossil | |
| Scientific classification | |
| Kingdom: | Animalia |
| Phylum: | Chordata |
| Class: | Mammalia |
| Order: | Carnivora |
| Family: | Canidae |
| Genus: | Canis |
| Species: | †C. armbrusteri |
| Binomial name | |
| †Canis armbrusteri J. W. Gidley, 1913 | |
![]() | |
| Range of Armbruster's wolf based on fossil distribution | |

Armbruster's wolf (Canis armbrusteri) is an extinct species of the genus Canis that was endemic to North America and lived during the Irvingtonian stage of the Pleistocene epoch (1.8 Mya—300,000 years ago).[1] It is notable because it is proposed as the ancestor of one of the most famous prehistoric carnivores in North America, the dire wolf (Canis dirus).
Taxonomy
Canis armbrusteri was named by James W. Gidley in 1913. The first fossils were uncovered at Cumberland Bone Cave, Maryland, in an Irvingtonian terrestrial horizon. Fossil distribution is widespread throughout the U.S.[2]
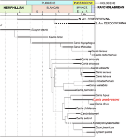
Middle Pleistocene in North America.[3] The North American wolves became larger, with tooth specimens indicating that C. priscolatrans diverged into the large wolf C. armbrusteri.[4]:p242[5] R. A. Martin disagreed, and believed that C. armbrusteri[6] was C. lupus.[7] Ronald M. Nowak disagreed with Martin and proposed that C. armbrusteri was not related to C. lupus but C. priscolatrans, which then gave rise to C. dirus. Richard H. Tedford proposed that the South American C. gezi and C. nehringi share dental and cranial similarities developed for hypercarnivory, suggesting C. armbrusteri was the common ancestor of C. gezi, C. nehringi and C. dirus.[8]:148 Based on morphology from China, the Pliocene wolf C. chihliensis may have been the ancestor for both C. armbrusteri and C. lupus before their migration into North America.[9]:p148[8]:p181 C. armbrusteri appeared in North America in the Middle Pleistocene and is a wolf-like form larger than any Canis at that time.[3]
The three noted paleontologists X. Wang, R. H. Tedford and R. M. Nowak have all proposed that C. dirus had evolved from C. armbrusteri,[8]:181[9]:p52 with Nowak stating that there were specimens from Cumberland Cave, Maryland that indicated C. armbrusteri diverging into C. dirus.[10][4]:p243 The two taxa share a number of characteristics (synapomorphy), which suggests an origin of dirus in the late Irvingtonian in the open terrain in the midcontinent, and then later expanding eastward and displacing armbrusteri.[8]:181
References
- ↑ PaleoBiology Database: Canis armbrusteri, age range and collections. Paleodb.org. Retrieved on 2012-12-31.
- ↑ PaleoBiology Database: ''Canis armbrusteri,'' fossil map. Paleodb.org. Retrieved on 2012-12-31.
- 1 2 R. M. Nowak. 1979. North American Quaternary Canis. Monograph of the Museum of Natural History, University of Kansas 6:1-154 LINK:
- 1 2 R.M. Nowak (2003). "Chapter 9 - Wolf evolution and taxonomy". In Mech, L. David; Boitani, Luigi. Wolves: Behaviour, Ecology and Conservation. University of Chicago Press. pp. 239–258. ISBN 0-226-51696-2.
- ↑ Berta, A. 1995. Fossil carnivores from the Leisey Shell Pits, Hillsborough County, Florida. In R.C. Hulbert, Jr., G.S. Morgan, and S.D. Webb (editors), Paleontology and geology of the Leisey Shell Pits, early Pleistocene of Florida. Bulletin of the Florida Museum of Natural History 37: 463–499.
- ↑ Fossilworks website Canis ambrusteri
- ↑ Martin, R. A., and S. D. Webb (1974). Late Pleistocene mammals from the Devil's Den fauna, Levy County p114-45 in S. D. Webb (ed.), Pleistocene Mammals of Florida, Gainesville: University Presses of Florida
- 1 2 3 4 Tedford, Richard H.; Wang, Xiaoming; Taylor, Beryl E. (2009). "Phylogenetic Systematics of the North American Fossil Caninae (Carnivora: Canidae)" (PDF). Bulletin of the American Museum of Natural History. 325: 1–218. doi:10.1206/574.1.
- 1 2 Wang, Xiaoming; Tedford, Richard H.; Dogs: Their Fossil Relatives and Evolutionary History. New York: Columbia University Press, 2008.
- ↑ Nowak, R. M. and Federoff, N. E. (2002). The systematic status of the Italian wolf Canis lupus. Acta theriol. 47(3): 333-338

